首页
素材详情
资源库
课程
微课
资源中心
在线开放课程
培训中心
新闻资讯
关于我们
下载APP
登录/注册
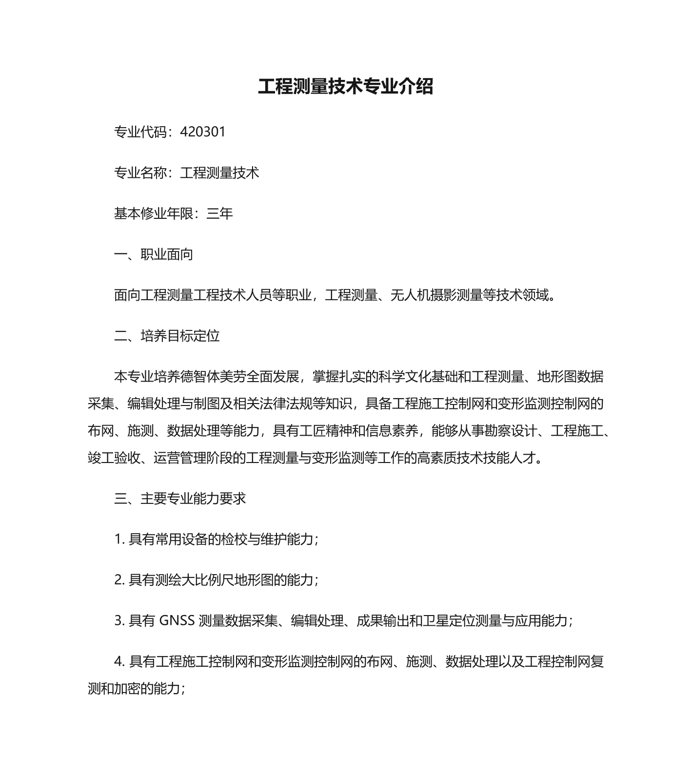
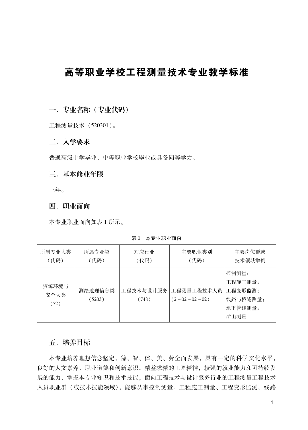
工程测量技术专业人才培养方案
0.98MB
0次
37次
贡献者:张小苏
贡献时间:2023-10-17 13:53
下载
收藏
分享
素材评价(
)
我来评价