首页
素材详情
资源库
课程
微课
资源中心
在线开放课程
培训中心
新闻资讯
关于我们
下载APP
登录/注册
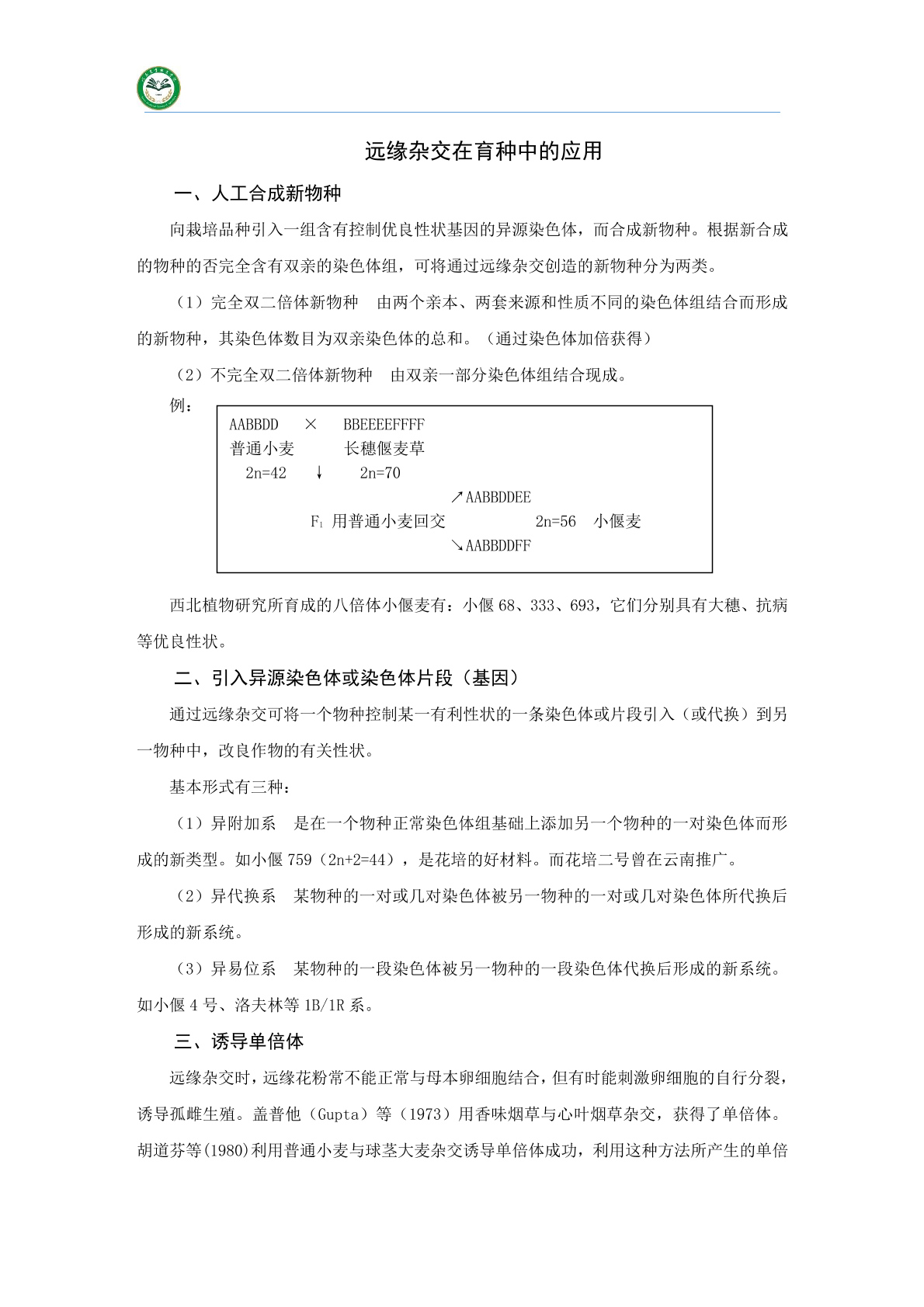
远缘杂交在育种中的应用
0.02MB
0次
7次
贡献者:李学慧
贡献时间:2023-09-28 18:39
下载
收藏
分享
素材评价(
)
我来评价