首页
素材详情
资源库
课程
微课
资源中心
在线开放课程
培训中心
新闻资讯
关于我们
下载APP
登录/注册
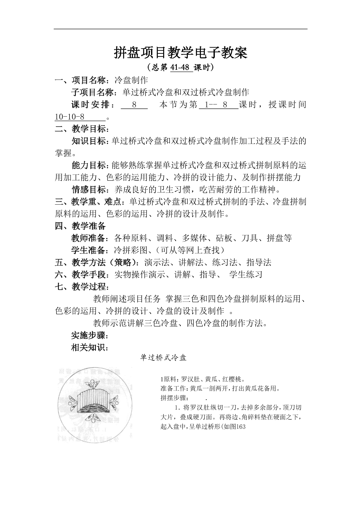
10《冷菜工艺》教案(7)
0.41MB
0次
7次
贡献者:宋歌
贡献时间:2022-05-03 00:00
下载
收藏
分享
素材评价(
)
我来评价